- 리얼 요약 : more meta data, more control
요약
- 더 깔끔한 데코레이터 형식
- more meta data(=Data Management)
- KFP 버전2 업그레이드에서는 MLMD 스토어로 , 로그(커스텀포함)를 저장한다.
- machine learning pipeline에 의해 생성된 모든 데이터와 그것이 어떻게 computing되었는지 쉽게 추적할 수 있게 한다!!!!!!
- MLMD 강화된 표현을 위한 UI 변경
- more control
- 컴파일러를 더 멍청하게, 그리고 런타임 주입을 강화하는 형태로, argo yaml 에서 독립할 수 있는, runtime 으로 주입시키는 형태로 가려고 한다. (argo yaml 에서의 한계를 느껴서 컴파일러에 제약을 두고 런타임에 초점을 두려합니다. )
- KFP를 re-architecture해서 런타임 동작을 더 많이 제어할 수 있도록 하는 것은 KFP의 장기적인 목표를 달성하는 데 이상적이라 생각되어 이 파트가 생긴듯한데, 아직 핵심 기능이다! argo 랑 우리랑 다르다! 할 레벨은 아닌 거같아요.
- Be backward compatible with KFP v1
- 하위 호환성을 가진다.
- 기존 피처에 대해 , 쉽게 업그레이드 가능하고, 양립 가능하게 두고 싶었다.
이것이 될 것같습니다. 라고 2023/07/02 일 적습니다.
새로운 용어들이 많아서 날잡아서 봐야지 봐야지했는데 아직 제 마음으로는 기대한거... 아까운거같아요,, 아까워!!! 아까워!! 남들이 극찬하면,, 그제서야 마음이 바뀌려나요,, 아직 제눈엔 에어팟 콩나물 당시의 윙? 왜? 느낌입니다.
참고문헌은 이렇게 됩니다.
- kfp v2 version 발표 : https://docs.google.com/presentation/d/1HzMwtI2QN67xQp2lSxmuXhitEsukLB7mvZx4KAPub3A/edit#slide=id.gb4a3fac3a8_7_2017
- 실제 kfp v2 system design
- https://docs.google.com/document/d/1fHU29oScMEKPttDA1Th1ibImAKsFVVt2Ynr4ZME05i0/edit#heading=h.j4rlx69s50vy
- 도큐먼트 :
키워드 정리
키워드 : IR, MLMD (https://github.com/google/ml-metadata), CUJ
- KFP IR == v2 버전의 full-feature KFP pipeline spec
- MLMD :
- ML Metadata (MLMD) is a library for recording and retrieving metadata associated with ML developer and data scientist workflows.
- CUJ
- CUJ는 Critical User Journey의 약자입니다. 새로운 코어 CUJ는 KFP v2의 가장 기본적인 CUJ 추가 사항입니다. ui 가 좀 바뀐다고 하네요.
MLMD 는 그럼 v1때는 지원 안했었나요?
- v1 버전 kfp 에서는metadata-writer 가 파이프라인 status 를 확인하고, MLMD 에 적용하는 addon 이었지만, metadat-writer 가 파이프라인 수행과 비동기였어서, MLMD 에 순서대로 로깅된다는 보장이 없었습니다. 그래서 v1 + metatdata-writer 은 race condition 에 빠질 수있는 위험이 있었다 하네요.
아키텍처의 변화
v1 아키텍처

v2 아키텍처

v1과비교했을때, 이제는 MLMD, 보다 "watch", 바라보게 되어있는 구조인데요,
KFP pipeline 라이프사이클 흐름은 - 사용자 written DSL에서 Kubernetes에서 실행되는 것까지 - 이렇게 된다.
- 사용자는 KFP/TFX DSL을 이용하여 파이프라인을 작성합니다.
- 사용자는 해당 SDK를 사용하여 DSL로 파이프라인을 파이프라인 spec(jsonpb 형식)으로 컴파일합니다.
- 사용자는 UI/API를 통해 파이프라인 사양을 KFP 서비스에 업로드합니다.
- KFP 서비스의 백엔드 컴파일러는 파이프라인 사양을 argo 워크플로우 사양(또는 tekton 파이프라인 사양)으로 컴파일합니다
- KFP 서비스는 Kubernetes API 서버에 argoworkflow spec을 submit합니다
- Argo workflow controller는 argo workflow를 감시하고 운영합니다. 실제 사용자 컨테이너를 실행하는 Pod를 만듭니다.
- Pod는 아티팩트를 object store에서 로드/저장하고 아티팩트 메타데이터를 MLMD 저장소에 기록합니다.
- Argo workflow controller는 Pod를 watch하고
workflow custom resource status field에서 argo workflow status를 업데이트합니다. - Persistence Agent는 argo workflow status를 보고 KFP 서비스에 다시 보고합니다.
- KFP 서비스는 KFP DB에 상태를 기록합니다.
- 사용자는 KFP DB의 데이터를 읽어주는 KFP 서비스에서 파이프라인 실행 상태에 액세스합니다.
이런식으로 바뀝니다.
이러한 단계의 대부분은 여전히 KFP v1과 매우 유사합니다.
주요 변경 사항은 KFP/TFX SDK가 사용자 DSL을 v2의 파이프라인 사양으로 컴파일하지만 DSL은 v1의 argo 워크플로우 사양으로 직접 컴파일된다는 것입니다.
New Core CUJs
- CUJ : Critical User Journey
- Machine Learning Metadata (MLMD)와의 네이티브 통합이 v2 에서의 핵심이였던 것과 마찬가지로, UI 에서도 MLMD 표현에 힘을 준 것을 확인할 수 있습니다. 이렇게 run 을 수행했을때, 아티팩트 ui 가 확인할수 있습니다.
- https://www.kubeflow.org/docs/components/pipelines/v1/sdk-v2/run-comparison/

-

moving from smart compiler to smart runtime
- v1에서 KFP 컴파일러는 매우 "스마트"하며, 모든 KFP 파이프라인 의미를 아르고 워크플로우(예: 매개 변수/아티팩트를 아르고 매개 변수/아티팩트로 변환)으로 표현하는 방법을 알고 있었지만, v2에서 KFP 컴파일러는 "멍청이"가 되고, 오직 다음과 같은 것만 책임집니다.
- 스케줄링 : scheduling KFP tasks in the right order
- input 제대로 넣어주기 : inject KFP runtime into KFP tasks with related KFP pipeline spec as input
Special KFP runtime은 standalone Pods 혹은 entrypoint로 스펙에 주입되어, life cycle 과 data passing 에 동적으로 이용됩니다.
이게 중요한 이유가, "스마트 컴파일러"는 argo 지원 기능만 구현할 수 있지만, "스마트 런타임"은 우리가 원하는 모든 것을 구현할 수 있기때문에, 런타임동작에 control 권한을 높였습니다.
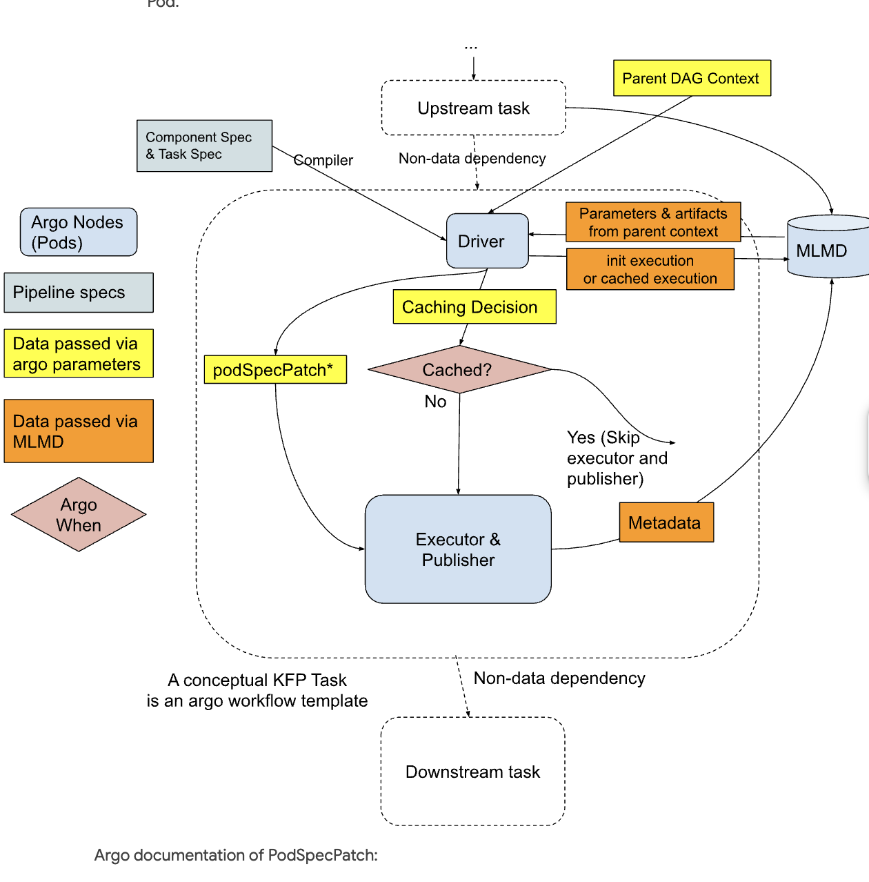
아래 다이어그램은 개념적 KFP 작업이 드라이버로부터 입력을 받고 게시자에 결과를 게시하는 방법을 보여줍니다.

- Driver: MLMD에서 필요한 정보를 읽고 캐싱을 결정한 후 [podSpecPatch](https://argoproj.github.io/argo/fields/ #workflowtemplatespec)을 반환하여 실행자에게 적용합니다(다음 섹션의 podSpecPatch 설명).
- Executor: 명령 및 인수를 사용하여 사용자 지정 이미지를 실행하는 사용자 컨테이너입니다.
- Publisher: 실행자에서 읽은 MLMD 메타데이터를 MLMD에 게시합니다. 게시자는 정적으로 컴파일된 바둑 바이너리에 내장되어 있으며 실행자 포드의 진입점으로 주입됩니다.
SDK 의 변화는?
Metadata, Simplified Component Authoring
Current State
Three Versions of the KFP SDK
현재는 SDK 에 3버전이 있는데요, 특징은 이렇습니다.
- v1
- argo YAML 을 생산하는 레거시 모드.
- IR 에서 metadata-based 편리함을 느끼는 것이 불가능
- v2-compatible
- argo yaml 생성하는 것은 동일하지만,
- init container 를 도입해 , v2 컴포넌트를 실행할 수 있고, MLMD 에 메타데이터를 recording 할수 있습니다.
- v2 :
- IR 을 생산하고, MLMD 에 메타데이터를 recorging 할수 있습니다.
Lots of incompatibilities(불일치)
각각의 SDK 가 모두 서로 호환이 되는 것이 아닌 각각의 차이가 있는 상황입니다.
- v1 only : 각각의 feature 가 1 container 이고, input , output 이 필수가 아닙니다.
- v1 and v2-compatible only:
- IR 을 지원하지 않는다. (예. Init_container, sidecar 를 pipeline step 에 넣는 것이 불가능함)
- v2 and v2-compatible only:
- v2 Python-based components fall under this category
- v2 only:
- Advanced metadata features such as Importer and Resolver.
Streamlined Component Authoring
- 좀 더 깔끔해진 component decorator형태입니다. 이전에는 python component 를 위해 다양한 컴포넌트 데코레이터를 이용했다면,
- 이제는 통일된 형태인
@Componentannotations을 이용해 다양한 타입들의 컴포넌트 제작을 지원합니다.
create_component_from_func둘 func_to_container_op다 KFP SDK v1에서 가벼운 Python 함수 기반 구성 요소를 만드는 데 사용됩니다.
두 기능 모두 KFP SDK v2에서 제거되었습니다.

Continued Support for YAML components
여전히 load_component_from_url 로 YAML based components를 불러 올 수 있습니다.

migrate v1 to v2
https://www.kubeflow.org/docs/components/pipelines/v2/migration/
해당 문서에 잘 나와있습니다. 문서를 참고하시는 것도 좋을 것같아요!